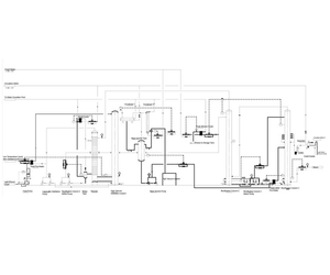
Vobis -Â Fractional Distillation Systems
Vobis designs, manufactures, and implements pilot scale through production scale, modular, frame-mounted or field-erected fractional distillation systems engineered for specific requirements across many industries including:
- Chemical Processing
- Pharmaceutical
- Beverage
- Biotechnology
- Dairy
- Food
- Flavor & Fragrance
- Nutraceutical
- Botanical
Years of in-depth experience support our testing and development services - a distinct advantage for our clients.
Our specialized technical expertise incorporates and includes:
- binary and multi-component distillation
- extractive distillation
- azeotrope distillation
- pressure swing distillation
- absorption
- stripping
- heat transfer
- fluid flow
along with all appropriate instrumentation and controls necessary for accurate operation and management of our fractional distillation systems.
Vobis also has expertise in designing fractional distillation systems utilizing a variety of heating media depending on the application and client requirements. These include the use of steam, hot oil, or highly energy efficient electrical MVR.
Through years of experience, we have gained extensive knowledge in engineering and designing distillation systems specifically for clients’ particular applications. Our fractional distillation systems have been implemented in ethanol and other alcohol distillations, natural product separations, solvent recovery, various chemical purifications and stripping to name only a few of the applications in which we have been involved.
